Redefining Smart Home Hub Design with Power and Flexibility
Home automation is the technology used to remotely control and manage household systems and appliances, including lighting, climate control, security systems, and entertainment setups
Redefining Smart Home Hub Design with Power and Flexibility
Home automation is the technology used to remotely control and manage household systems and appliances, including lighting, climate control, security systems, and entertainment setups

Its primary purpose is to enhance convenience, improve energy efficiency, and enhance the quality of life within a home. Home automation aims to create a smart home environment where systems and devices can operate autonomously or be controlled remotely. This is achieved through the integration of sensors, actuators, and communication protocols, allowing various elements of the home to work in harmony. For example, lights can be programmed to turn on when someone enters a room, thermostats can adjust the temperature based on time, and security systems can alert homeowners of unusual activity. The goal is to create an environment that is efficient, secure, and responsive to occupant needs.
Home automation (HA) has evolved significantly over the years, with the advent of Wi-Fi, Bluetooth, Zigbee, and Z-Wave protocols making it more accessible and affordable for the average homeowner. The rise of the Internet of Things (IoT) has further revolutionised HA by allowing everyday objects to be connected to the internet, enabling seamless communication and control. Smart home devices like thermostats, lights, locks, and cameras can be controlled remotely via smartphones or voice assistants like Amazon Alexa, Google Assistant, and Apple’s Siri.
Advancements in artificial intelligence (AI) and machine learning have added a new dimension to HA, allowing for personalised and adaptive automation. For example, smart thermostats can learn a household’s routine and adjust the temperature accordingly, while security systems can differentiate between regular and suspicious activity.
Home automation offers several key benefits that cater to these evolving needs:
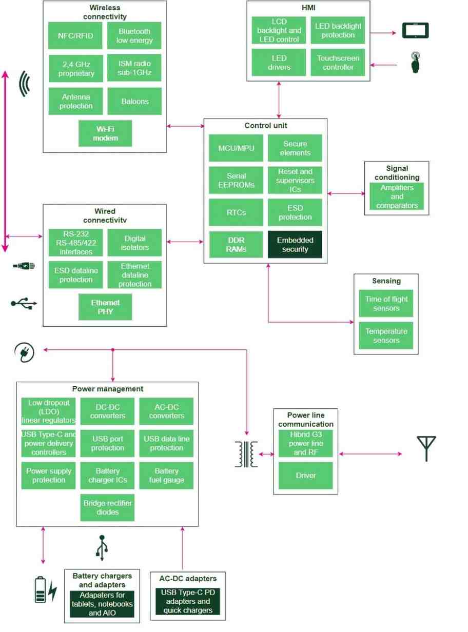
A typical home automation system block diagram consists of a central hub (control unit), sensors, actuators, user interfaces, and communication protocols. The central hub is responsible for processing data, executing commands, and managing communication between devices. Common types of sensors include motion sensors, temperature sensors, humidity sensors, light sensors, and door/window sensors. Actuators perform actions based on commands from the central hub, such as smart lights, smart locks, smart thermostats, motorised blinds, and sprinkler systems.
User interfaces allow users to interact with the home automation system through mobile apps, web interfaces, voice assistants, and touch panels. These interfaces enable users to control and monitor the system, send commands, and receive notifications. Communication protocols ensure seamless data exchange between all components, allowing for integration and interaction within the home automation ecosystem. They enable communication between the central hub and other devices, such as Wi-Fi, Bluetooth, Zigbee, Z-Wave, and MQTT. Sensors detect changes and send data to the central hub via communication protocols, while the central hub processes the data and makes decisions based on pre-set rules or user inputs.
Figure 1 represents the bridge and gateway integration and interaction of various devices within a typical home automation system, illustrating how sensors, actuators, and user interfaces are connected through a central hub and communication protocols.

Figure 1: Home automation bridge and gateway integrating heterogeneous smart things
Home automation requires selecting the right wireless standard for reliable communication, low power consumption, and effective functionality. Key wireless standards include the following technologies:
Cloud services offer centralised storage for device data, enabling remote access to sensor readings, automation logs, and user preferences. They can handle complex automation rules and intensive data analysis, reducing the burden on local hubs. However, cloud-based systems raise security and privacy concerns, as sensitive data requires robust measures to prevent breaches. Sharing data with cloud services raises concerns about user privacy and the potential misuse of information. Cloud reliance depends on a stable internet connection, making it crucial to weigh security and privacy considerations before relying solely on cloud services for home automation. Cloud services enhance automation and decision-making in home automation systems by providing encryption, user authentication, data anonymization, and user control.
Raspberry Pi is a compact, powerful computer popular for building versatile home automation solutions due to its compact size, processing power, cost-effectiveness, and open-source ecosystem. The Raspberry Pi Compute Module 4 (CM4), as shown in Figure 2, is a robust System on Module (SoM) that offers significant processing power in a compact form factor. The CM4's integration capabilities make it a versatile hub for managing diverse home automation devices, ensuring cohesive and efficient operation across the entire system. Customisation options allow users to choose the most suitable setup for their specific home automation needs. Compared to other generic home automation hubs, the CM4 offers a highly cost-effective solution, making it an attractive option for hobbyists and professional developers.

Figure 2: Raspberry Pi CM4 module (Source)
It is ideal for space-constrained and resource-intensive applications. Key features of the CM4 include a quad-core Arm Cortex-A72 CPU, dual video output, and support for various communication interfaces such as PCIe, USB 3.0, and Gigabit Ethernet. Available in 32 variants, with a range of RAM and eMMC Flash options, and with or without wireless connectivity, its quad-core processor delivers substantial computing power, essential for handling complex tasks like processing data from multiple sensors and running machine learning algorithms for smart decision-making. The Compute Module 4 has undergone extensive compliance testing and meets the standards required in many countries.
CMs typically consume less power than traditional Raspberry Pi boards, making them an energy-efficient choice for a continuously running home automation system. The Raspberry Pi ecosystem has an extensive open-source community that provides a wealth of resources, including tutorials, code libraries, and project examples, which can significantly accelerate the development of home automation. Access to these resources ensures continuous updates and improvements, making it an energy-efficient choice for continuous operation.
The Raspberry Pi Compute Module 4 IO Board (CM4IO) is an invaluable development tool. CM4IO is designed to assist in the development of products that make use of the Raspberry Pi Compute Module 4. Exposing every interface from the Compute Module 4, the IO Board provides a development platform and reference base-board design for our most powerful compute module yet and is also designed for integration into end products.
The CM4IO has been designed as both a reference design for CM4 and to be used directly as a product with the possible addition of PCIe cards and Raspberry Pi HATs. Figure 3 shows the CM4 assembled over the CM4IO carrier board. Compared to dedicated home automation hubs, the CM4IO offers a cost-effective solution, providing flexibility and potentially saving on upfront costs.

Figure 3: Raspberry Pi CM4IO (Source)
The CM4 single-board computer (SBC) is designed for embedded applications, including home automation. Its small footprint allows for discrete integration into tight spaces and system through carrier boards (CM4IO). Carrier boards often offer expansion options like additional USB ports or SPI interfaces, providing connectivity options such as HDMI, USB, and Ethernet ports, which allow you to connect more sensors and devices to your system as your needs evolve. It is compatible with Raspberry Pi HAT connectors, enabling extended functionalities like relay control, sensor integration, and wireless communication. The CM4 is energy-efficient, consuming less power than traditional Raspberry Pi boards.
The Homey Pro smart home hub is an advanced device that enhances the functionality and user experience of smart home systems. Powered by the Raspberry Pi CM4, it provides a single interface for controlling and monitoring devices from various brands. The hub operates on the local network, ensuring low latency, reliability, and strict privacy. Users can control their entire smart home from one place using a smartphone app or web dashboard. The flow system allows users to share and publish apps.
Figure 4: Homey pro (Source)
The Homey Pro, as shown in Figure 4, is an advanced home automation hub that supports various communication systems such as Zigbee, Z-Wave, Wi-Fi®, Bluetooth, 433MHz RF, Infrared, and Thread. It supports a wide range of devices and can be easily integrated for improved software support. The device also features flow automations for monitoring energy usage by different devices. The Homey Pro Ethernet Adapter ensures reliable wired connectivity, while the Homey Bridge extends wireless coverage throughout the home. Homey Pro operates on-premises for low latency and reliability, with the cloud only used when necessary. Local backups can be saved and managed on a Mac or PC, while cloud backups are available as a paid service. The advanced flow feature allows for automated tasks without additional costs.
HomeyScript is a powerful JavaScript-based scripting language tool for creating personalised tasks for any advanced use case, allowing users to customise their home automation system. It interacts with the Homey Web API and Homey Apps SDK functions, allowing users to control and monitor devices. Homey Pro's Flow feature allows users to create automated sequences and routines without programming skills, triggering flows based on time, location, or device states, providing high and automation for daily routines.